Abstract
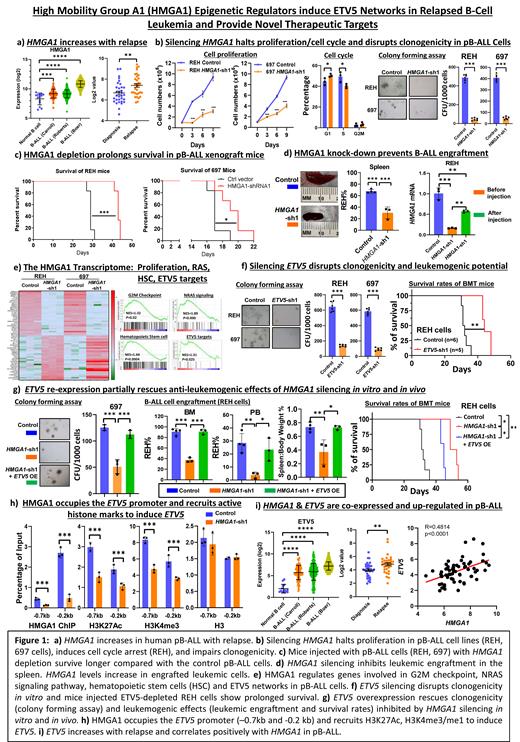
Introduction: Despite advances in therapy for B-cell acute lymphoblastic leukemia (B-ALL), relapsed disease remains the leading cause of death in children with cancer. The gene encoding the High Mobility Group A1 (HMGA1) chromatin regulator is highly expressed in stem cells and diverse malignancies where high levels portend poor outcomes. We discovered that transgenic mice misexpressing Hmga1 in lymphoid cells develop leukemic transformation by amplifying transcriptional networks involved in stem cell function, proliferation, and inflammation (Hillion et al, Cancer Res 2008, Schuldenfrei et al, BMC Genomics 2011, Xian et al, Nature Commun 2017). In pediatric B-ALL (pB-ALL), HMGA1 is overexpressed with highest levels in blasts from early relapse (Roy et al, Leuk Lymphoma 2013). Together, these findings suggest that HMGA1 is required for leukemogenesis and drives relapse through epigenetic reprogramming. We therefore sought to: 1) test the hypothesis that HMGA1 is required for leukemogenesis and relapse in pB-ALL, and, 2) elucidate targetable mechanisms mediated by HMGA1.
Methods: To elucidate the function of HMGA1 and downstream targets, we employed CRISPR/Cas9 gene inactivation and lentiviral-mediated gene silencing via delivery of short hairpin RNA (shRNA) targeting 2 sequences per gene in cell lines from relapsed pB-ALL, including REH, which harbor the TEL-AML1 fusion, and 697, which harbor the E2A-PBX1 fusion. We assessed leukemia phenotypes in vitro and leukemic engraftment in vivo. To dissect molecular mechanisms, we performed RNA sequencing (RNAseq) and applied in silico pathway analysis. To validate these pathways in human pB-ALL, we assessed gene expression and clinical outcomes in independent cohorts. The Broad Institute Connectivity Map (CMAP) was applied to identify drugs to target HMGA1 networks.
Results: HMGA1 is overexpressed in pB-ALL in independent cohorts with highest levels at relapse. Decreasing HMGA1 expression via CRISPR/Cas9 inactivation or shRNA-mediated gene silencing in relapsed pB-ALL cell lines (REH, 697) disrupts proliferation, decreases the frequency of cells in S phase concurrent with increases in G0/G1, enhances apoptosis, and impairs clonogenicity. To assess HMGA1 function in vivo, we compared leukemogenesis following tail vein injection of pB-ALL cell lines with or without HMGA1 depletion in immunodeficient mice (NOD/SCID/IL2 receptor gamma null). Survival was prolonged in mice injected with either pB-ALL cell line (REH, 697) after HMGA1 depletion. Further, leukemic cells that ultimately engraft show increased HMGA1 expression relative to the pool of injected cells with HMGA1 silencing, suggesting that escape from HMGA1 silencing was required for engraftment. RNAseq revealed transcriptional networks governed by HMGA1 that regulate proliferation (G2M checkpoint, E2F), RAS/ERK signaling, hematopoietic stem cells, and ETV5 (ETS variant 5 transcription factor) targets. Given its association with aggressive ALL harboring the BCR-ABL fusion, we focused on the ETV5 gene. CRISPR/Cas9 inactivation or gene silencing of ETV5 in relapsed pB-ALL cell lines (REH, 697) decreases proliferation and clonogenicity in vitro, while delaying leukemogenesis in vivo. Further, restoring ETV5 expression in pB-ALL cell lines with HMGA1 silencing partially rescues anti-leukemogenic effects of HMGA1 depletion. Mechanistically, HMGA1 binds to AT-rich regions within the ETV5 promoter (-0.7 kb and -0.2 kb) and recruits active histone marks (H3K27Ac, H3K4me3, H3K4me1) to induce ETV5. Epigenetic drugs predicted to target HMGA1-ETV5 networks synergize with HMGA1 silencing in cytotoxicity assays with pB-ALL cell lines. Most importantly, HMGA1 and ETV5 are co-expressed and up-regulated in primary blasts from children with pB-ALL with highest levels at relapse, thus underscoring the significance of this pathway in relapsed pediatric B-ALL.
Conclusions: We discovered a previously unknown epigenetic program whereby HMGA1 up-regulates ETV5 networks by binding to chromatin and recruiting active histone marks to the ETV5 promoter. Both HMGA1 and ETV5 are up-regulated at relapse. Finally, the HMGA1-ETV5 axis can be targeted by epigenetic drugs (HDAC inhibitors) that synergize with HMGA1 depletion. Our findings reveal the HMGA1-ETV5 axis as a key molecular switch in relapsed pB-ALL and rational therapeutic target to treat or prevent relapse.
No relevant conflicts of interest to declare.

This feature is available to Subscribers Only
Sign In or Create an Account Close Modal